УЧРЕДИТЕЛЬ ФОНДА
Учредитель ПНПФ «Шахтер»: Профсоюз работников угольной промышленности Украины (сокращенное название ПРУПУ или Укруглепрофсоюз).
Профсоюз работников угольной промышленности Украины является всеукраинской массовой, добровольной, самоуправляемой общественной организацией, которая объединяет работников, связанных общими интересами по характеру их деятельности в организациях, учреждениях и на предприятиях угольной промышленности, других секторах экономики, учащихся профильных учебных заведений, пенсионеров, неработающих инвалидов, которые признают Устав Профсоюза.
Профсоюз действует в соответствии с Конституцией Украины и Законом «О профессиональных союзах, их правах и гарантиях деятельности», другими законами (нормативными актами) Украины, Уставом Профсоюза, конвенциями МОТ, ратифицированными Украиной, Всеобщей декларацией прав человека.
РУКОВОДСТВО ПРОФСОЮЗА:
Зимин Андрей Александрович - председатель Профсоюза работников угольной промышленности Украины.
Руководящий орган - Центральный комитет Профсоюза в количестве 58 человек.
Исполнительный орган - Президиум Центрального комитета Профсоюза из 16 человек.
Профсоюз независим в своей деятельности от органов государственной власти, местного самоуправления, работодателей и их объединений, политических партий и других общественных организаций. Он им неподотчетен, неподконтролен и сотрудничает с ними на равных правах, что и задекларировано в пункте 1.4. УСТАВА Профессионального союза работников угольной промышленности Украины.
По состоянию на 01.01.2019 г. количественный состав членов Профсоюза составляет 68,7% от общей численности работников угольной промышленности, из них 38,6% молодежь до 35-ти лет.
Организационные звенья Профсоюза находятся в 9 областях Украины: Донецкой, Луганской, Днепропетровской, Львовской, Волынской, Кировоградской, Киевской, Одесской, Харьковской. Они объединяют трудящихся угледобывающих шахт, угольных разрезов, машиностроительных заводов, ремонтно-механических заводов, обогатительных фабрик, других организаций и учреждений. В целом охват членством в Профсоюзе работников угольной промышленности Украины составляет 88% трудящихся отрасли.
Профсоюз работников угольной промышленности Украины является членской организацией международного Глобального профсоюзного объединения IndastriALL. Профсоюз направляет свою международную работу на решение практических вопросов сотрудничества, изучение и использование опыта зарубежных профсоюзов, которые достигли определенных успехов в борьбе за отстаивание прав и интересов трудящихся в условиях рыночной экономики.
Действия Профсоюза направлены, в первую очередь, на создание экономических, законодательных и организационных предпосылок для повышения уровня бюджетного финансирования отрасли, обеспечения фактического роста заработной платы и своевременной ее выплаты, на улучшение состояния охраны труда и снижения уровня заболеваемости, на сохранение и создание новых рабочих мест, социальную защищенность членов Профсоюза.
Благодаря действиям Профсоюза по внесению социальных гарантий в отраслевое Соглашение, предприятия отрасли получили право увеличить тарифные ставки и оклады в 4,9 раза; выделять 3% средств от реализации угля или от господдержки на приобретение средств индивидуальной защиты; установлена норма 5,9 тонн льготного бытового угля на жилое помещение (квартиру); работодатели взяли обязательства выделять профкомам средства на культурно-массовую и физкультурно-оздоровительную работу в размере не меньше, чем 0,6% от фонда оплаты труда предприятий отрасли.
Последовательными, конструктивными действиями Профсоюза и акциями протеста удалось: повысить пенсии шахтерам, создать Фонд социального страхования от несчастных случаев на производстве и профзаболеваний, который производит выплаты по регрессным искам и единовременным пособиям.
Полную информацию об Учредителе читай на официальном сайте Профсоюза работников угольной промышленности Украины – www.prupu.org
Адреса Центрального комитета Профсоюза работников угольной промышленности Украины:
01001, г. Киев, пл. Независимости, 2, офис 826; тел: (050) 425-46-55, e-mail: prupukuiv@ukr.net
Профсоюз работников угольной промышленности Украины является всеукраинской массовой, добровольной, самоуправляемой общественной организацией, которая объединяет работников, связанных общими интересами по характеру их деятельности в организациях, учреждениях и на предприятиях угольной промышленности, других секторах экономики, учащихся профильных учебных заведений, пенсионеров, неработающих инвалидов, которые признают Устав Профсоюза.
![]() |
![]() |
|
![]() |
||
| Цель Профсоюза - осуществление представительства и защиты трудовых, социально-экономических прав и интересов членов Профсоюза
|
Символика
Профсоюза |
|
РУКОВОДСТВО ПРОФСОЮЗА:
Зимин Андрей Александрович - председатель Профсоюза работников угольной промышленности Украины.
Руководящий орган - Центральный комитет Профсоюза в количестве 58 человек.
Исполнительный орган - Президиум Центрального комитета Профсоюза из 16 человек.
Профсоюз независим в своей деятельности от органов государственной власти, местного самоуправления, работодателей и их объединений, политических партий и других общественных организаций. Он им неподотчетен, неподконтролен и сотрудничает с ними на равных правах, что и задекларировано в пункте 1.4. УСТАВА Профессионального союза работников угольной промышленности Украины.
По состоянию на 01.01.2019 г. количественный состав членов Профсоюза составляет 68,7% от общей численности работников угольной промышленности, из них 38,6% молодежь до 35-ти лет.
Организационные звенья Профсоюза находятся в 9 областях Украины: Донецкой, Луганской, Днепропетровской, Львовской, Волынской, Кировоградской, Киевской, Одесской, Харьковской. Они объединяют трудящихся угледобывающих шахт, угольных разрезов, машиностроительных заводов, ремонтно-механических заводов, обогатительных фабрик, других организаций и учреждений. В целом охват членством в Профсоюзе работников угольной промышленности Украины составляет 88% трудящихся отрасли.
Профсоюз работников угольной промышленности Украины является членской организацией международного Глобального профсоюзного объединения IndastriALL. Профсоюз направляет свою международную работу на решение практических вопросов сотрудничества, изучение и использование опыта зарубежных профсоюзов, которые достигли определенных успехов в борьбе за отстаивание прав и интересов трудящихся в условиях рыночной экономики.
Действия Профсоюза направлены, в первую очередь, на создание экономических, законодательных и организационных предпосылок для повышения уровня бюджетного финансирования отрасли, обеспечения фактического роста заработной платы и своевременной ее выплаты, на улучшение состояния охраны труда и снижения уровня заболеваемости, на сохранение и создание новых рабочих мест, социальную защищенность членов Профсоюза.
Благодаря действиям Профсоюза по внесению социальных гарантий в отраслевое Соглашение, предприятия отрасли получили право увеличить тарифные ставки и оклады в 4,9 раза; выделять 3% средств от реализации угля или от господдержки на приобретение средств индивидуальной защиты; установлена норма 5,9 тонн льготного бытового угля на жилое помещение (квартиру); работодатели взяли обязательства выделять профкомам средства на культурно-массовую и физкультурно-оздоровительную работу в размере не меньше, чем 0,6% от фонда оплаты труда предприятий отрасли.
Последовательными, конструктивными действиями Профсоюза и акциями протеста удалось: повысить пенсии шахтерам, создать Фонд социального страхования от несчастных случаев на производстве и профзаболеваний, который производит выплаты по регрессным искам и единовременным пособиям.
Полную информацию об Учредителе читай на официальном сайте Профсоюза работников угольной промышленности Украины – www.prupu.org
Адреса Центрального комитета Профсоюза работников угольной промышленности Украины:
01001, г. Киев, пл. Независимости, 2, офис 826; тел: (050) 425-46-55, e-mail: prupukuiv@ukr.net
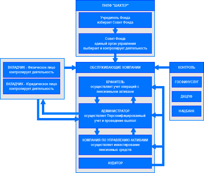
СТРУКТУРА ФОНДА
![]() |
СОВЕТ ФОНДА
Совет фонда является высшим органом управления ПНПФ «Шахтер».
Совет Фонда определяет приоритетные направления деятельности и перспективы развития, утверждает внутренние нормативные документы, планы размещения пенсионных взносов, определяет порядок использования инвестиционного дохода и размера индексации пенсионных взносов.
ПРЕДСЕДАТЕЛЬ СОВЕТА ФОНДА:
Лащенко Владимир Федорович
Председатель Донецкой шахтостроительной территориальной организации Профсоюза работников угольной промышленности Украины
ПРЕДСЕДАТЕЛЬ СОВЕТА ФОНДА:
Лащенко Владимир Федорович
Председатель Донецкой шахтостроительной территориальной организации Профсоюза работников угольной промышленности Украины





